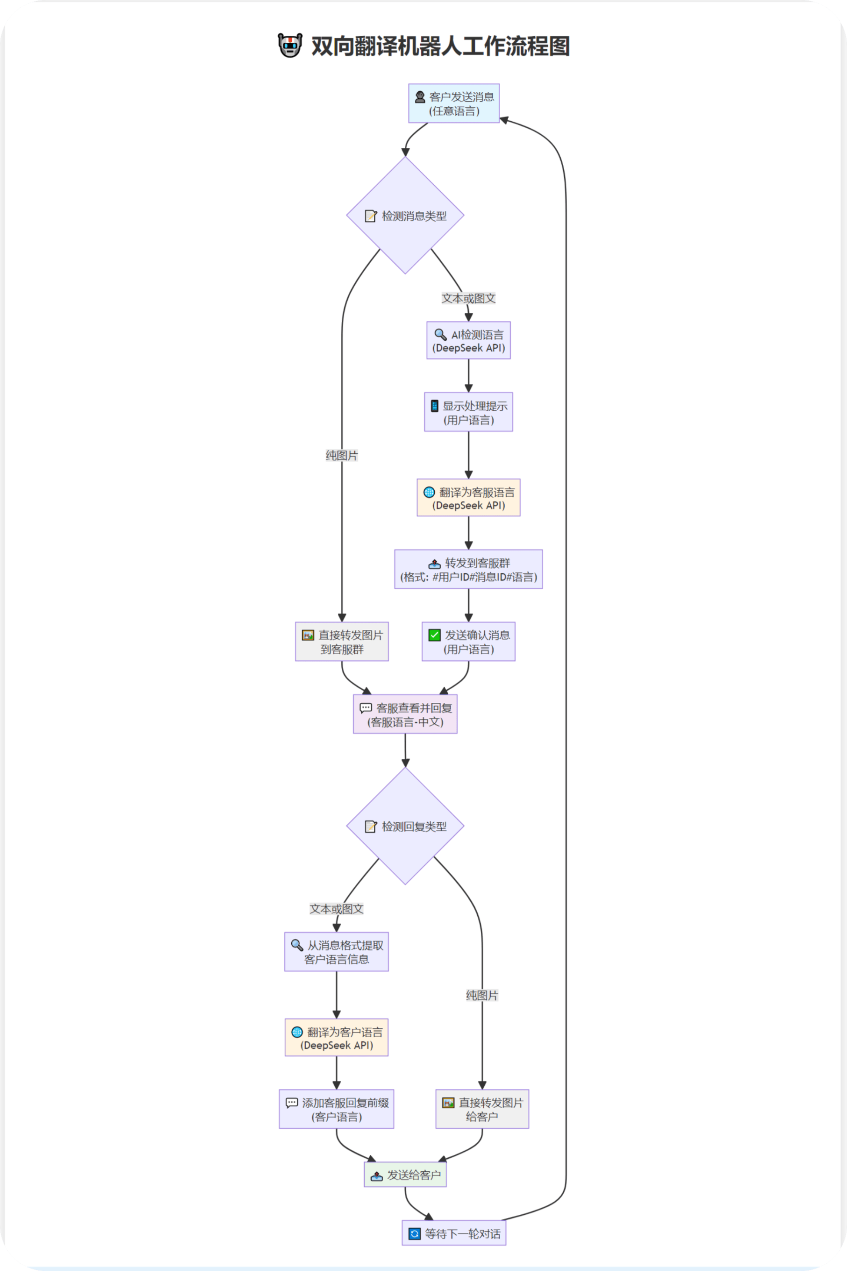
功能说明:
1.双向功能,这个不用说
2.将客户消息翻译为客服配置的指定语言,不管客户消息是哪个国家的语言,只要是deepseek能识别的语言都可以。
3.将客户发送的消息翻译为符合客户国家口语习惯的语言
原文链接:https://tgymvip.com/531.html,转载请注明出处。
Tips:本站所有程序均为互联网收集整理和网友上传。仅限于学习研究,切勿用于商业用途及违法活动。请必须在24小时内删除,否则由此引发的法律纠纷及连带责任本站概不承担。



评论0